Tải về
Chương 1: Cơ chế di truyền và biến dị
ĐỀ CƯƠNG HỌC KÌ I SINH HỌC 12
PHẦN I. LÝ THUYẾT
Chương 1: Cơ chế di truyền và Biến dị
- Gen, Mã di truyền và quá trình nhân đôi ADN
- Phiên mã và dịch mã
- Điều hòa hoạt động gen
- Đột biến gen
- Nhiễm sắc thể và đột biến cấu trúc nhiễm sắc thể
- Đột biến số lượng nhiễm sắc thể
Chương 2: Tính quy luật của hiện tượng di truyền
- Quy luật Menđen: Quy luật phân li, Quy luật phân li độc lập
- Tương tác gen và tác động đa hiệu của gen
- Liên kết gen và hoán vị gen
- Di truyền liên kết với giới tính và di truyền ngoài nhân
- Ảnh hưởng của môi trường lên sự biểu hiện của gen
- Di truyền y học
Chương 3: Di truyền học quần thể
- Cấu trúc di truyền của quần thể tự phối
- Cấu trúc di truyền và quần ngẫu phối
PHẦN II – CÁC DẠNG BÀI TẬP
Dạng 1. Trắc nghiệm nhiều phương án lựa chọn
Câu 1. Đơn phân nào cấu tạo nên protein?
A. nucleotit
B. codon
C. axit amin
D. anticodon.
Câu 2. Khi nói về ADN và prôtêin, phát biểu nào sau đây đúng?
A. Đều cấu tạo theo nguyên tắc đa phân, có tính đa dạng và đặc thù.
B. Đơn phân có cấu trúc tương tự nhau và liên kết theo nguyên tắc bổ sung.
C. Các đơn phân liên kết với nhau bằng liên kết phôtphodieste.
D. Thành phần nguyên tố hoá học giống nhau.
Câu 3. Các bộ ba nào sau đây không có tính thoái hóa?
A. AUG, UAA
B. AUG, UGG
C. UAG, UAA
D. UAG, UGA
Câu 4. Có bao nhiêu nội dung dưới đây là kết quả của mối liên kết bổ sung giữa các nu trên hai mạch của ADN?
(1) Số nu loại A bằng số nu loại T
(2) Số nu loại G bằng số nu loại X
(3) Tỉ lệ A+T/G+X luôn bằng 1
(4) Chuỗi polinucleotit có chiều từ 5’ đến 3’
A. 2.
B. 3.
C. 4.
D. 5.
Câu 5. Triplet 3’TAG5’ thì tARN vận chuyển axit amin này có anticôđon là
A. 3’GAU5’.
B. 3’GUA5’.
C. 5’AUX3’.
D. 3’UAG5’.
Câu 6. Phát biểu nào sau đây không đúng về mã di truyền?
A. Mã di truyền được đọc từ một điểm xác định và chồng gối lên nhau.
B. Các loài sinh vật đều có chung một bộ mã di truyền trừ một vài ngoại lệ.
C. Hai bộ ba AUG và UGG, mỗi bộ ba chỉ mã hoá duy nhất một loại axit amin.
D. Trình tự sắp xếp các nuclêotit trong gen qui định trình tự sắp xếp các axit amin trong chuỗi
pôlipeptit.
Câu 7. Mã di truyền có bao nhiêu đặc điểm trong số các đặc điểm cho dưới đây?
(1) là mã bộ ba;
(2) được đọc từ một điểm xác định theo chiều từ 5'-3' và không chồng gối lên nhau;
(3) một bộ ba có thể mã hóa cho nhiều axit amin;
(4) mã di truyền có tính thoái hóa;
(5) mỗi loài sinh vật có một bộ mã di truyền riêng;
(6) mã có tính phổ biến;
(7) mã có tính đặc hiệu.
A. 4
B. 5
C. 6
D. 7
Câu 8. Trong quá trình nhân đôi ADN, một trong những vai trò của enzim ADN pôlimeraza là
A. nối các đoạn Okazaki để tạo thành mạch liên tục.
B. tổng hợp mạch mới theo nguyên tắc bổ sung với mạch khuôn của ADN.
C. tháo xoắn và làm tách hai mạch của phân tử ADN.
D. bẻ gãy các liên kết hidro giữa hai mạch của phân tử ADN.
Câu 9. Trong quá trình tổng hợp, mạch ADN được dùng làm khuôn để tổng hợp gián đoạn các đoạn Okazaki là
A. mạch đơn ADN có chiều dài 3’ → 5’
B. mạch đơn ADN có chiều dài 5’ → 3’
C. cả hai mạch 3’ → 5’ và 5’ -3’
D. tùy thuộc vào hướng mở của ADN
Câu 10. Trong quá trình nhân đôi, enzim ADN polimeraza di chuyển trên mỗi mạch của ADN
A. Luôn theo chiều từ 3’ đến 5’
B. Di chuyển một cách ngẫu nhiên
C. Theo chiều từ 5’ đến 3’ mạch này và 3’ đến 5’ trên mạch kia
D. Luôn theo chiều từ 5’ đến 3’
Câu 11. Trong quá trình nhân đôi ADN, các đoạn Okazaki được nối lại với nhau thành mạch liên tục nhờ enzim nối, enzim nối đó là:
A. ADN ligaza
B. ADN pôlimeraza
C. helicase
D. ADN ligaza
Câu 12. Ở sinh vật nhân thực, nguyên tắc bổ sung A- T ; G – X và ngược lại được thể hiện trong cấu trúc phân tử và quá trình nào sau đây?
(1) Phân tử ADN mạch kép (2) Quá trình phiên mã
(3) Phân tử mARN (4) Quá trình dịch mã
(5) Phân tử tARN (6) Quá trình tái bản ADN
A. (1) và (4)
B. (1) và (6)
C. (2) và (6)
D. (3) và (5)
Câu 13. Một gen chiều dài 5100A có số nu loại A = 2/3 một loại Nu khác tái bản liên tiếp 4 lần. Số Nu mỗi loại môi trường nội bào cung cấp là:
A. A = T = 9000 ; G = X = 13500
B. A = T = 2400 ; G = X = 3600
C. A = T = 9600 ; G = X = 14400
D. A = T = 18000 ; G = X = 27000
Câu 14. Một phân tử mARN chỉ chứa 3 loại A, U và G. Nhóm các bộ ba nào sau đây có thể có trên mạch bổ sung của gen đã phiên mã ra mARN nói trên?
A. ATX, TAG, GXA, GAA.
B. AAG, GTT, TXX, XAA.
C. TAG, GAA, AAT, ATG.
D. AAA, XXA, TAA, TXX.
Câu 15. Quá trình tổng hợp ARN dừng lại khi ARN polimeraza dịch chuyển đến
A. bộ ba UAA hoặc UAG hoặc UGA.
B. hết chiều dài phân tử ADN mang gen.
C. vùng khởi động của gen bên cạnh trên phân tử ADN.
D. cuối gen, gặp tín hiệu kết thúc.
Câu 16. Khi nói về quá trình phiên mã, có bao nhiêu phát biểu sau đây đúng?
I. Enzim xúc tác cho quá trình phiên mã là ADN polimeraza
II. Trong quá trình phiên mã có sự tham gia của ribôxôm.
III. Trong quá trình phiên mã, phân tử ARN được tổng hợp theo chiều 5’ → 3’.
IV. Quá trình phiên mã diễn ra theo nguyên tắc bổ sung và nguyên tắc bán bảo toàn.
A. 3.
B. 2.
C. 1.
D. 4.
Câu 17. Phát biểu sau đây về quá trình phiên mã là không đúng?
A. ARN polimeraza trượt sau enzim tháo xoắn để tổng hợp mạch ARN mới theo chiều 5’-3’.
B. Sự phiên mã ở sinh vật nhân sơ luôn diễn ra trong tế bào chất, còn ở sinh vật nhân thực có thể diễn ra trong nhân hoặc ngoài nhân.
C. Một số gen ở sinh vật nhân sơ có thể có chung một điểm khởi đầu phiên mã.
D. Quá trình phiên mã giúp tổng hợp nên tất cả các loại ARN ở sinh vật nhân sơ và sinh vật nhân thực.
Câu 18. Cho các vai trò sau:
(1) Tổng hợp đoạn mồi.
(2) Tách hai mạch ADN thành hai mạch đơn.
(3) Nhận biết bộ ba mở đầu trên gen.
(4) Tháo xoắn phân tử ADN.
(5) Tổng hợp mạch đơn mới theo chiều từ 5’-3’ dựa trên mạch khuôn có chiều từ 3’-5’. Các vai trò của ARN polymeraza trong quá trình phiên mã là:
A. (1) , (2) , (5)
B. (2) , (3) , (4)
C. (2) , (4) , (5)
D. (3) , (4) , (5)
Câu 19. Một phân tử mARN dài 5100A0 , có Am – Xm = 300, Um – Gm = 200. Số nuclêôtit của gen tổng hợp phân tử mARN này là:
A. A = T = 750, G = X = 500
B. A = T = 900, G = X = 500
C. A = T = 500, G = X = 1000
D. A = T = 1000, G = X = 500
Câu 20. Một gen dài 3060A0, khi gen này tham gia tổng hợp một phân tử prôtêin thì môi trường tế bào đã cung cấp bao nhiêu axit amin?
A. 299
B. 298
C. 598
D. 599
Dạng 2. Trắc nghiệm đúng/sai
Câu 1:
Để tách chiết DNA ra khỏi tế bào, người ta tiến hành các bước sau:
(1) Rót dịch chiết mô vào cốc thủy tinh, sau đó, cho thêm vào cốc thủy tinh 30mL nước rửa bát (hỗn hợp A). Dùng đũa thuỷ tinh khuấy đều hỗn hợp A rồi để yên trong thời gian 10 - 15 phút.
(2) Dùng pipet hút 5mL hỗn hợp A cho vào ống nghiệm, sau đó, cho thêm vào ống nghiệm 1mL dịch chiết nước dứa (hỗn hợp B). Dùng đũa thủy tinh khuấy thật nhẹ hỗn hợp B rồi để yên ống nghiệm trên giá đỡ trong thời gian 30 phút.
Mỗi nhận định sau đây là đúng hay sai về quy trình trên?
a) Trong dịch chiết nước dứa có enzyme bromelain có tác dụng phân cắt protein thành các đoạn peptide nhỏ để loại protein ra khỏi DNA.
b) Nếu chỉ sử dụng dịch chiết nước dứa vẫn có thể tách được DNA ra khỏi tế bào một cách hiệu quả.
c) Việc sử dụng dịch chiết nước dứa và nước rửa bát có tác dụng phá huỷ màng nhân, màng sinh chất và thành tế bào.
d) Tuỳ theo mẫu vật được sử dụng, người ta có thể không cần sử dụng dịch chiết nước dứa.
Câu 2:
Ở vi khuẩn E. coli có operon Lac (chứa các gene mã hoá cho enzyme phân giải đường lactose) và operon Trp (chứa các gene mã hoá cho enzyme tổng hợp amino acid tryptophan). Biết rằng, khi môi trường có tryptophan,
vi khuẩn E.coli sẽ ngừng sản xuất các enzyme xúc tác cho quá trình tổng hợp tryptophan. Một nhà khoa học đã gây đột biến chuyển đoạn để chuyển nhóm gene cấu trúc (lacZ, lacY, lacA) của operon Lac cho dung hợp vào operon Trp như Hình 3.4. Mỗi nhận định sau đây là đúng hay sai về hoạt động của operon sau khi dung hợp?

a) Trong operon dung hợp, các gene trong operon Lac chịu sự kiểm soát của operon Trp.
b) Chỉ khi trong môi trường thiếu amino acid tryptophan thì các enzyme phân giải đường lactose mới được tổng hợp.
c) Các gene cấu trúc của operon Lac vẫn có thể hoạt động một cách độc lập với các gene của operon Trp sau khi dung hợp.
d) Khi môi trường có lactose, các gene cấu trúc lacZ, lacY, lacA trên operon dung hợp sẽ được biểu hiện.
Câu 3:
Chuyển gene ở chuột bằng phương pháp vi tiêm là phương pháp đang được sử dụng phổ biến hiện nay. Nguyên lí của phương pháp này là chuyển đoạn gene mong muốn vào nhân (của tinh trùng hoặc trứng) trong hợp tử ở giai đoạn nhân non. Sau đó, cấy phôi chứa gene mong muốn vào tử cung của các chuột cái mang thai hộ để sinh ra các chuột con chuyển gene. Người ta có thể tiến hành kiểm tra chuột con mang gene chuyển bằng phương pháp lai phân tử hoặc PCR thông qua phân tích DNA được thu từ chóp đuôi của chuột. Mỗi nhận định sau đây là đúng hay sai về phương pháp này?
a) Các chuột con được tạo ra đều có kiểu gene giống nhau và đều mang gene cần chuyển.
b) Việc chuyển đoạn gene mong muốn vào nhân của tinh trùng hoặc trứng trong hợp tử ở giai đoạn nhân non đảm bảo gene cần chuyển xuất hiện ở tất cả các chuột con được sinh ra.
c) Để tăng hiệu quả, người ta có thể chuyển gene trực tiếp vào cơ thể của chuột con được sinh ra.
d) Trong phương pháp này, người ta có thể chuyển gene vào tinh trùng trước khi thụ tinh.
Khi nói về phép lai được sinh ra từ bố/mẹ thuộc hai dòng thuần khác nhau. Các phát biểu sau đây là đúng hay sai?
a) Những con lai khác dòng có ưu thế lai cao nên được sử dụng cho việc nhân giống để thu được đời con có ưu thế lai như cá thể bố/mẹ.
b) Để tạo ra những con lai có ưu thế lai cao về một số đặc tính nào đó, thường bắt đầu bằng cách tạo ra những dòng thuần chủng, sau đó cho các dòng thuần chủng lai với nhau.
c) Để tạo ra những con lai có ưu thế lai cao về một số đặc tính nào đó, người ta thường bắt đầu bằng cách tạo ra những dòng thuần chủng khác nhau.
d) Trong một số trường hợp, lai giữa hai dòng nhất định thu được con lai không có ưu thế lai, nhưng nếu đem con lai này lai với dòng thứ ba thì đời con lại có ưu thế lai.
Khi nghiên cứu về mức phản ứng của cây cỏ thi Achillea millefolium, bảy dòng cây mẹ được trồng (kí hiệu từ 1 đến 7), sau đó từ mỗi dòng mẹ, lấy ba cành trồng ở ba độ cao khác nhau. Một cành trồng ở độ cao thấp (cách 30m so với mực nước biển), một cành trồng ở độ cao trung bình (cách 1 400m so với mực nước biển) và một cành trồng ở độ cao cao (cách 3050m so với mực nước biển). Hãy quan sát biểu đồ về ảnh hưởng của độ cao lên chiều cao cây cỏ thi như Hình 10.5 và cho biết các nhận định dưới đây đúng hay sai. Giải thích.
a) Từ mỗi cây mẹ, cắt ba cành trồng ở ba độ cao khác nhau để đảm bảo cùng kiểu gene.
b) Ở độ cao trung bình, tốc độ sinh trưởng của các cây là cao nhất.
c) Mức phản ứng của các dòng cỏ thi khác nhau ở các điều kiện môi trường là giống nhau.
d) Đa số các dòng cỏ thi thí nghiệm đều sinh trưởng tốt hơn ở độ cao thấp (30m).
Dạng 3. Trắc nghiệm trả lời ngắn
Câu 1: Có 10 cây ngô thân cao, bắp dài tự thụ phấn thu được đời con có tỉ lệ 920 cao dài : 136 cao ngắn, 200 thấp dài, 24 thấp ngắn. Biết rằng cao dài trội hoàn toàn so với thấp ngắn, 2 tính trạng trên phân li độc lập. Trong số 10 cây đem lai, có bao nhiêu cây đồng hợp tử?
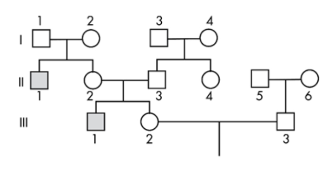
Câu 2: Bệnh di truyền ở người được thể hiện ở phả hệ sau đây. Biết rằng bệnh này do một gene có 2 allele nằm trên NST thường quy định, trội lặn hoàn toàn. Xác suất để III-2 có kiểu gene đồng hợp là bao nhiêu phần trăm?

Đáp án dạng 1
|
1. C |
2. A |
3. B |
4. A |
5. D |
|
6. A |
7. B |
8. C |
9. D |
10. D |
|
11. A |
12. C |
13. B |
14. D |
15. A |
|
16. D |
17. A |
18. D |
19. D |
20. B |
(1) Rót dịch chiết mô vào cốc thủy tinh, sau đó, cho thêm vào cốc thủy tinh 30mL nước rửa bát (hỗn hợp A). Dùng đũa thuỷ tinh khuấy đều hỗn hợp A rồi để yên trong thời gian 10 - 15 phút.
(2) Dùng pipet hút 5mL hỗn hợp A cho vào ống nghiệm, sau đó, cho thêm vào ống nghiệm 1mL dịch chiết nước dứa (hỗn hợp B). Dùng đũa thủy tinh khuấy thật nhẹ hỗn hợp B rồi để yên ống nghiệm trên giá đỡ trong thời gian 30 phút.
Mỗi nhận định sau đây là đúng hay sai về quy trình trên?
a) Trong dịch chiết nước dứa có enzyme bromelain có tác dụng phân cắt protein thành các đoạn peptide nhỏ để loại protein ra khỏi DNA.
b) Nếu chỉ sử dụng dịch chiết nước dứa vẫn có thể tách được DNA ra khỏi tế bào một cách hiệu quả.
c) Việc sử dụng dịch chiết nước dứa và nước rửa bát có tác dụng phá huỷ màng nhân, màng sinh chất và thành tế bào.
d) Tuỳ theo mẫu vật được sử dụng, người ta có thể không cần sử dụng dịch chiết nước dứa.
Phương pháp:
Dựa vào quá trình tách chiết DNA.
Giải chi tiết:
a - Đ, b - S, b - S, c - Đ.
Ở vi khuẩn E. coli có operon Lac (chứa các gene mã hoá cho enzyme phân giải đường lactose) và operon Trp (chứa các gene mã hoá cho enzyme tổng hợp amino acid tryptophan). Biết rằng, khi môi trường có tryptophan,
vi khuẩn E.coli sẽ ngừng sản xuất các enzyme xúc tác cho quá trình tổng hợp tryptophan. Một nhà khoa học đã gây đột biến chuyển đoạn để chuyển nhóm gene cấu trúc (lacZ, lacY, lacA) của operon Lac cho dung hợp vào operon Trp như Hình 3.4. Mỗi nhận định sau đây là đúng hay sai về hoạt động của operon sau khi dung hợp?
a) Trong operon dung hợp, các gene trong operon Lac chịu sự kiểm soát của operon Trp.
b) Chỉ khi trong môi trường thiếu amino acid tryptophan thì các enzyme phân giải đường lactose mới được tổng hợp.
c) Các gene cấu trúc của operon Lac vẫn có thể hoạt động một cách độc lập với các gene của operon Trp sau khi dung hợp.
d) Khi môi trường có lactose, các gene cấu trúc lacZ, lacY, lacA trên operon dung hợp sẽ được biểu hiện.
Phương pháp:
Quan sát hình 3.4 và dựa vào cơ chế điều hòa biểu hiện của gene.
Giải chi tiết:
a - Đ; b - Đ; c - S; d - S.
Câu 3:
Chuyển gene ở chuột bằng phương pháp vi tiêm là phương pháp đang được sử dụng phổ biến hiện nay. Nguyên lí của phương pháp này là chuyển đoạn gene mong muốn vào nhân (của tinh trùng hoặc trứng) trong hợp tử ở giai đoạn nhân non. Sau đó, cấy phôi chứa gene mong muốn vào tử cung của các chuột cái mang thai hộ để sinh ra các chuột con chuyển gene. Người ta có thể tiến hành kiểm tra chuột con mang gene chuyển bằng phương pháp lai phân tử hoặc PCR thông qua phân tích DNA được thu từ chóp đuôi của chuột. Mỗi nhận định sau đây là đúng hay sai về phương pháp này?
a) Các chuột con được tạo ra đều có kiểu gene giống nhau và đều mang gene cần chuyển.
b) Việc chuyển đoạn gene mong muốn vào nhân của tinh trùng hoặc trứng trong hợp tử ở giai đoạn nhân non đảm bảo gene cần chuyển xuất hiện ở tất cả các chuột con được sinh ra.
c) Để tăng hiệu quả, người ta có thể chuyển gene trực tiếp vào cơ thể của chuột con được sinh ra.
d) Trong phương pháp này, người ta có thể chuyển gene vào tinh trùng trước khi thụ tinh.
Phương pháp:
Nguyên lí của phương pháp này là chuyển đoạn gene mong muốn vào nhân (của tinh trùng hoặc trứng) trong hợp tử ở giai đoạn nhân non. Sau đó, cấy phôi chứa gene mong muốn vào tử cung của các chuột cái mang thai hộ để sinh ra các chuột con chuyển gene.
Giải chi tiết:
a - S; b - S; c - S; d - Đ.
Câu 4:
Khi nói về phép lai được sinh ra từ bố/mẹ thuộc hai dòng thuần khác nhau. Các phát biểu sau đây là đúng hay sai?
a) Những con lai khác dòng có ưu thế lai cao nên được sử dụng cho việc nhân giống để thu được đời con có ưu thế lai như cá thể bố/mẹ.
b) Để tạo ra những con lai có ưu thế lai cao về một số đặc tính nào đó, thường bắt đầu bằng cách tạo ra những dòng thuần chủng, sau đó cho các dòng thuần chủng lai với nhau.
c) Để tạo ra những con lai có ưu thế lai cao về một số đặc tính nào đó, người ta thường bắt đầu bằng cách tạo ra những dòng thuần chủng khác nhau.
d) Trong một số trường hợp, lai giữa hai dòng nhất định thu được con lai không có ưu thế lai, nhưng nếu đem con lai này lai với dòng thứ ba thì đời con lại có ưu thế lai.
Phương pháp giải:
Dựa vào lý thuyết chọn tạo giống nhờ PP lai hữu tính.
Lời giải chi tiết:
a) Sai; b) Sai; c) Đúng; d) Đúng.
Câu 5:
Khi nghiên cứu về mức phản ứng của cây cỏ thi Achillea millefolium, bảy dòng cây mẹ được trồng (kí hiệu từ 1 đến 7), sau đó từ mỗi dòng mẹ, lấy ba cành trồng ở ba độ cao khác nhau. Một cành trồng ở độ cao thấp (cách 30m so với mực nước biển), một cành trồng ở độ cao trung bình (cách 1 400m so với mực nước biển) và một cành trồng ở độ cao cao (cách 3050m so với mực nước biển). Hãy quan sát biểu đồ về ảnh hưởng của độ cao lên chiều cao cây cỏ thi như Hình 10.5 và cho biết các nhận định dưới đây đúng hay sai. Giải thích.
a) Từ mỗi cây mẹ, cắt ba cành trồng ở ba độ cao khác nhau để đảm bảo cùng kiểu gene.
b) Ở độ cao trung bình, tốc độ sinh trưởng của các cây là cao nhất.
c) Mức phản ứng của các dòng cỏ thi khác nhau ở các điều kiện môi trường là giống nhau.
d) Đa số các dòng cỏ thi thí nghiệm đều sinh trưởng tốt hơn ở độ cao thấp (30m).
Phương pháp giải :
Quan sát Hình 10.5 và đọc đoạn thông tin trên.
Lời giải chi tiết :
a) Đúng, để nghiên cứu mức phản ứng, cần tạo ra các cá thể nghiên cứu có cùng kiểu gene và theo dõi ở điều kiện môi trường khác nhau, từ đó thu được tập hợp các kiểu hình.
b) Sai, ởđộ cao trung bình tốc độ sinh trưởng của cây dòng 1, 5, 7 là chậm nhất.
c) Sai, bảy dòng nghiên cứu có mức phản ứng khác nhau, hay mỗi kiểu gene có mức phản ứng không giống nhau: dòng 1 sinh trưởng tốt nhất ở độ cao thấp, sinh trưởng kém nhất ở độ cao trung bình; trong khi đó dòng 6 sinh trưởng tốt hơn ở độ cao cao, còn ở độ cao thấp hoặc độ cao trung bình đều có tốc độ sinh trưởng như nhau.
d) Đúng, dòng 1, 2, 3, 5, 7 đều có tốc độ sinh trưởng cao nhất ở độ cao thấp; dòng 4 và dòng 6 ở độ cao thấp sinh trưởng không cao nhất nhưng không sinh trưởng kém hơn nhiều so với các độ cao khác.
Đáp án dạng 3
Câu 1: Có 10 cây ngô thân cao, bắp dài tự thụ phấn thu được đời con có tỉ lệ 920 cao dài : 136 cao ngắn, 200 thấp dài, 24 thấp ngắn. Biết rằng cao dài trội hoàn toàn so với thấp ngắn, 2 tính trạng trên phân li độc lập. Trong số 10 cây đem lai, có bao nhiêu cây đồng hợp tử?
Cách giải:
P: A-B-
AABB → AABB
(m)AaBB → 1/4AABB : 1/2AaBB : 1/4aaBB
(n)AABb → 1/4AABB : 1/2AABb : 1/4AAbb
(p)AaBb → (1/4AA : 1/2Aa : 1/4aa)(1/4BB : 1/2Bb : 1/4bb)
F1: 0,71875A-B- : 0,10625A-bb : 0,15625aaB- : 0,01875aabb
0,01875 aabb = 1/16 × p
0,15625 aaB- = 3/16 × p + 1/4 × m
0,10625 A-bb = 3/16 × p + 1/4 × n
→ m = 0,4; n = 0,2 ; p = 0,3
→ AABB = 0,1 → 1 cây đồng hợp
Câu 2: Bệnh di truyền ở người được thể hiện ở phả hệ sau đây. Biết rằng bệnh này do một gene có 2 allele nằm trên NST thường quy định, trội lặn hoàn toàn. Xác suất để III-2 có kiểu gene đồng hợp là bao nhiêu phần trăm?

Cách giải:
I-1 và I-2 bình thường sinh II-1 bị bệnh suy ra allele lặn gây bệnh (a), allele trội bình thường (A).
III-1 aa → II-2 (Aa) × II-3 (Aa) → III-2 (1/3AA : 2/3Aa) → Xác suất đồng hợp xấp xỉ 33%.
Tải về