Trang chủ / Lớp 2 / Toán Học / Đề kiểm tra giữa học kì 1 - Đề số 2

Đề kiểm tra giữa học kì 1 - Đề số 2

📚 👁️ 85 lượt xem 📅 30/12/2025
Tải về Tải về đề thi và đáp án Tải về đề thi Tải về đáp án Số lớn nhất có hai chữ số khác nhau là .... Bình có 15 chiếc chong chóng, Bình cho An 7 chiếc. Đề bài I. Trắc nghiệm Chọn chữ đặt trước câu trả lời đúng Câu 1 : 7 dm = ..... cm. A. 7 B. 70 C. 700 D. 50 Câu 2 : Số liền sau của số lớn nhất có một chữ số là: A. 8 B. 10 C. 99 D. 101 Câu 3 : Kết quả của phép tính 58 + 31 là: A. 89 B. 98 C. 27 D. 99 Câu 4 : Khoanh vào chữ cái đặt trước phép tính có kết quả lớn nhất: A. 5 + 9 B. 6 + 7 C. 9 + 6...

Tải về

Tải về đề thi và đáp án Tải về đề thi Tải về đáp án

Số lớn nhất có hai chữ số khác nhau là .... Bình có 15 chiếc chong chóng, Bình cho An 7 chiếc.

Đề bài

I. Trắc nghiệm
Chọn chữ đặt trước câu trả lời đúng

Câu 1 :

7 dm = ..... cm.

  • A.

    7
  • B.

    70
  • C.

    700
  • D.

    50

Câu 2 :

Số liền sau của số lớn nhất có một chữ số là:

  • A.

    8
  • B.

    10
  • C.

    99
  • D.

    101

Câu 3 :

Kết quả của phép tính 58 + 31 là:

  • A.

    89
  • B.

    98
  • C.

    27
  • D.

    99

Câu 4 :

Khoanh vào chữ cái đặt trước phép tính có kết quả lớn nhất:

  • A.

    5 + 9
  • B.

    6 + 7
  • C.

    9 + 6
  • D.

    8 + 8

Câu 5 :

Số lớn nhất có hai chữ số khác nhau là:

  • A.

    99
  • B.

    100
  • C.

    98
  • D.

    89

Câu 6 :

Kết quả của phép tính 87 – 22 là:

  • A.

    65
  • B.

    56
  • C.

    55
  • D.

    66
II. Tự luận


Câu 1 :

Đặt tính rồi tính:

65 + 21

57 + 40

85 – 32

68 - 42


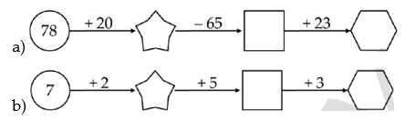
Câu 2 :

Điền số thích hợp vào ô trống:


Câu 3 :

Bình có 15 chiếc chong chóng, Bình cho An 7 chiếc. Hỏi Bình còn lại bao nhiêu chiếc chong chóng?


Câu 4 :

Viết tất cả các số có hai chữ số mà hiệu của hai chữ số bằng 5.

Lời giải và đáp án

I. Trắc nghiệm
Chọn chữ đặt trước câu trả lời đúng

Câu 1 :

7 dm = ..... cm.

  • A.

    7
  • B.

    70
  • C.

    700
  • D.

    50

Đáp án : B

Phương pháp giải :

Áp dụng kiến thức 1 dm = 10 cm

Lời giải chi tiết :

7 dm = 70 cm

Câu 2 :

Số liền sau của số lớn nhất có một chữ số là:

  • A.

    8
  • B.

    10
  • C.

    99
  • D.

    101

Đáp án : B

Phương pháp giải :

Số liền sau của một số thì lớn hơn số đó 1 đơn vị.

Lời giải chi tiết :

Số lớn nhất có một chữ số là: 9

Vật số liền sau của số lớn nhất có một chữ số là: 10

Câu 3 :

Kết quả của phép tính 58 + 31 là:

  • A.

    89
  • B.

    98
  • C.

    27
  • D.

    99

Đáp án : A

Phương pháp giải :

Tính nhẩm: Cộng các chữ số cùng hàng lần lượt từ phải sang trái.

Lời giải chi tiết :

58 + 31 = 89

Câu 4 :

Khoanh vào chữ cái đặt trước phép tính có kết quả lớn nhất:

  • A.

    5 + 9
  • B.

    6 + 7
  • C.

    9 + 6
  • D.

    8 + 8

Đáp án : D

Phương pháp giải :

B1. Tính nhẩm kết quả các phép cộng

B2. Chọn phép tính có kết quả lớn nhất

Lời giải chi tiết :

5 + 9 = 14

6 + 7 = 13

9 + 6 = 15

8 + 8 = 16

Vậy phép tính có kết quả lớn nhất là 8 + 8

Câu 5 :

Số lớn nhất có hai chữ số khác nhau là:

  • A.

    99
  • B.

    100
  • C.

    98
  • D.

    89

Đáp án : C

Phương pháp giải :

Số lớn nhất có hai chữ số thì chữ số hàng chục là 9.

Lời giải chi tiết :

Số lớn nhất có hai chữ số khác nhau là: 98

Câu 6 :

Kết quả của phép tính 87 – 22 là:

  • A.

    65
  • B.

    56
  • C.

    55
  • D.

    66

Đáp án : A

Phương pháp giải :

Tính nhẩm: Trừ các chữ số cùng hàng lần lượt từ phải sang trái

Lời giải chi tiết :

87 – 22 = 65

II. Tự luận


Câu 1 :

Đặt tính rồi tính:

65 + 21

57 + 40

85 – 32

68 - 42

Phương pháp giải :

- Đặt tính sao cho các chữ số cùng hàng thẳng cột với nhau.

- Cộng hoặc trừ lần lượt từ phải sang trái.

Lời giải chi tiết :


Câu 2 :

Điền số thích hợp vào ô trống:

Phương pháp giải :

Thực hiện tính theo chiều mũi tên rồi điền số thích hợp vào ô trống.

Lời giải chi tiết :


Câu 3 :

Bình có 15 chiếc chong chóng, Bình cho An 7 chiếc. Hỏi Bình còn lại bao nhiêu chiếc chong chóng?

Phương pháp giải :

Số chiếc chong chóng Bình còn lại = số chiếc chong chóng Bình có – số chiếc chong chóng cho An

Lời giải chi tiết :

Bình còn lại bao nhiêu chiếc chong chóng là;

15 - 7 = 8 (chiếc)

Đáp số: 8 chiếc chong chóng


Câu 4 :

Viết tất cả các số có hai chữ số mà hiệu của hai chữ số bằng 5.

Phương pháp giải :

B1. Tìm các cặp chữ số có hiệu hai chữ số là 5.

B2. Viết số được tạo thành từ các cặp chữ số đó.

Lời giải chi tiết :

Ta có: 5 = 5 – 0 = 6 – 1 = 7 – 2 = 8 – 3 = 9 – 4 .

Vậy tất cả các số có hai chữ số mà hiệu hai chữ số bằng 5 là:

50; 61; 16; 72; 27; 83; 38; 94; 49.

Đề kiểm tra giữa học kì 1 Toán 2 Kết nối tri thức - Đề số 3

Trong bãi có 58 chiếc xe tải. Có 38 chiếc xe rời bãi. Hỏi xe tải còn lại trong bãi là .... Năm nay bác Mai 49 tuổi, cô Hoa kém bác Mai 12 tuổi....

Xem chi tiết

Đề kiểm tra giữa học kì 1 Toán 2 Kết nối tri thức - Đề số 4

56 bằng tổng của hai số nào trong các cặp số sau đây? Nam có 17 viên bi, Hồng có ít hơn Nam 3 viên bi ....

Xem chi tiết

Đề kiểm tra giữa học kì 1 Toán 2 Kết nối tri thức - Đề số 5

Hiệu của 79 và 25 là ... Điền số thích hợp vào chỗ chấm: 3 dm = ... cm.

Xem chi tiết

Đề kiểm tra giữa học kì 1 Toán 2 Kết nối tri thức - Đề số 1

Số bị trừ là 24, số trừ là 6. Vậy hiệu là .... Trong can to có 17 lít nước mắm

Xem chi tiết

>> Học trực tuyến các môn Toán, Tiếng Việt, Tiếng Anh lớp 2 trên Tuyensinh247.com. Đầy đủ 3 bộ sách: Kết nối tri thức với cuộc sống; Chân trời sáng tạo; Cánh diều. Cam kết giúp con lớp 2 học tốt. PH/HS tham khảo chi tiết khoá học tại: Link

📚 Xem toàn bộ khóa học