Tải về
Trong bãi có 58 chiếc xe tải. Có 38 chiếc xe rời bãi. Hỏi xe tải còn lại trong bãi là .... Năm nay bác Mai 49 tuổi, cô Hoa kém bác Mai 12 tuổi....
Đề bài
Câu 1 :
Các số tròn chục nhỏ hơn 50 là:
-
A.
10; 20; 30; 50
-
B.
10; 20; 30; 40
-
C.
0; 10; 20; 30
-
D.
20; 10; 30; 50
Câu 2 :
Số thích hợp viết vào chỗ chấm cho đúng thứ tự:
90; ..........; ..........; 87 là:
-
A.
91; 92
-
B.
88; 89
-
C.
89; 88
-
D.
98; 97
Câu 3 :
Hình bên có:

-
A.
2 hình tam giác
-
B.
3 hình tam giác
-
C.
4 hình tam giác
-
D.
5 hình tam giác
Câu 4 :
90 cm = .......... dm. Số thích hợp viết vào chỗ chấm là:
-
A.
10
-
B.
90
-
C.
9
-
D.
900
Câu 5 :
Trong bãi có 58 chiếc xe tải. Có 38 chiếc xe rời bãi. Hỏi xe tải còn lại trong bãi là:
-
A.
20 chiếc
-
B.
96 chiếc
-
C.
30 chiếc
-
D.
26 chiếc
Câu 6 :
Dấu thích hợp điền vào chỗ chấm là: 40 cm .......... 40 dm.
-
A.
>
-
B.
<
-
C.
=
-
D.
Không xác định được
Câu 1 :
Đặt tính rồi tính:
59 + 20
61 + 18
78 – 50
31 + 17
Câu 2 :
Viết dấu (>; <; =) thích hợp vào chỗ chấm:
a) 14 – 6 ....... 5
b) 76 – 30 ....... 26 + 20
c) 17 – 8 ....... 9
d) 13 – 7 ....... 16 – 8
Câu 3 :
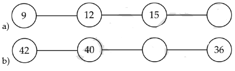
Điền số thích hợp vào ô trống:

Câu 4 :
Năm nay bác Mai 49 tuổi, cô Hoa kém bác Mai 12 tuổi. Hỏi năm nay cô Hoa bao nhiêu
tuổi?
Lời giải và đáp án
Câu 1 :
Các số tròn chục nhỏ hơn 50 là:
-
A.
10; 20; 30; 50
-
B.
10; 20; 30; 40
-
C.
0; 10; 20; 30
-
D.
20; 10; 30; 50
Đáp án : B
Số tròn chục có chữ số hàng đơn vị là 0.
Các số tròn chục nhỏ hơn 50 là: 10 ; 20 ; 30 ; 40
Câu 2 :
Số thích hợp viết vào chỗ chấm cho đúng thứ tự:
90; ..........; ..........; 87 là:
-
A.
91; 92
-
B.
88; 89
-
C.
89; 88
-
D.
98; 97
Đáp án : C
Đếm lùi 1 đơn vị rồi chọn số thích hợp để điền vào chỗ chấm.
Các số trong dãy đã cho giảm dần 1 đơn vị.
Vậy số cần điền vào chỗ chấm là 89, 88.
Câu 3 :
Hình bên có:

-
A.
2 hình tam giác
-
B.
3 hình tam giác
-
C.
4 hình tam giác
-
D.
5 hình tam giác
Đáp án : C
Hình tam giác có 3 đỉnh và 3 cạnh.
Hình bên có 4 hình tam giác.
Câu 4 :
90 cm = .......... dm. Số thích hợp viết vào chỗ chấm là:
-
A.
10
-
B.
90
-
C.
9
-
D.
900
Đáp án : C
Áp dụng cách đổi: 10 cm = 1 dm
90 cm = 9 dm
Câu 5 :
Trong bãi có 58 chiếc xe tải. Có 38 chiếc xe rời bãi. Hỏi xe tải còn lại trong bãi là:
-
A.
20 chiếc
-
B.
96 chiếc
-
C.
30 chiếc
-
D.
26 chiếc
Đáp án : A
Số chiếc xe còn lại = số chiếc xe trong bãi – số chiếc xe rời bãi
Số xe tải còn lại trong bãi là: 58 – 38 = 20 (chiếc)
Câu 6 :
Dấu thích hợp điền vào chỗ chấm là: 40 cm .......... 40 dm.
-
A.
>
-
B.
<
-
C.
=
-
D.
Không xác định được
Đáp án : B
Áp dụng cách đổi: 1 dm = 10 cm
40 cm .......... 40 dm
Câu 1 :
Đặt tính rồi tính:
59 + 20
61 + 18
78 – 50
31 + 17
Bước 1. Đặt tính sao cho các chữ số cùng hàng thẳng cột với nhau
Bước 2. Cộng hoặc trừ lần lượt từ phải sang trái
Cách giải:

Câu 2 :
Viết dấu (>; <; =) thích hợp vào chỗ chấm:
a) 14 – 6 ....... 5
b) 76 – 30 ....... 26 + 20
c) 17 – 8 ....... 9
d) 13 – 7 ....... 16 – 8
Bước 1. Tính nhẩm kết quả các phép tính
Bước 2. So sánh 2 vế rồi điền dấu thích hợp
a) 14 – 6 > 5
b) 76 – 30 = 26 + 20
c) 17 – 8 = 9
d) 13 – 7 < 16 – 8
Câu 3 :
Điền số thích hợp vào ô trống:

a) Thêm 3 đơn vị rồi điền số thích hợp vào chỗ trống.
b) Giảm 2 đơn vị rồi điền số thích hợp vào chỗ trống.
$$
Câu 4 :
Năm nay bác Mai 49 tuổi, cô Hoa kém bác Mai 12 tuổi. Hỏi năm nay cô Hoa bao nhiêu
tuổi?
Số tuổi của co Hoa hiện nay = số tuổi của bác Mai – 12 tuổi
Số tuổi của cô Hoa hiện nay là:
49 – 12 = 37 (tuổi)
Đáp số: 37 tuổi
Đề kiểm tra giữa học kì 1 Toán 2 Kết nối tri thức - Đề số 2
Số lớn nhất có hai chữ số khác nhau là .... Bình có 15 chiếc chong chóng, Bình cho An 7 chiếc.
Xem chi tiết
Đề kiểm tra giữa học kì 1 Toán 2 Kết nối tri thức - Đề số 4
56 bằng tổng của hai số nào trong các cặp số sau đây? Nam có 17 viên bi, Hồng có ít hơn Nam 3 viên bi ....
Xem chi tiết
Đề kiểm tra giữa học kì 1 Toán 2 Kết nối tri thức - Đề số 5
Hiệu của 79 và 25 là ... Điền số thích hợp vào chỗ chấm: 3 dm = ... cm.
Xem chi tiết
Đề kiểm tra giữa học kì 1 Toán 2 Kết nối tri thức - Đề số 1
Số bị trừ là 24, số trừ là 6. Vậy hiệu là .... Trong can to có 17 lít nước mắm
Xem chi tiết
>> Học trực tuyến các môn Toán, Tiếng Việt, Tiếng Anh lớp 2 trên Tuyensinh247.com. Đầy đủ 3 bộ sách: Kết nối tri thức với cuộc sống; Chân trời sáng tạo; Cánh diều. Cam kết giúp con lớp 2 học tốt. PH/HS tham khảo chi tiết khoá học tại: Link
![]() |
![]() |
![]() |


