Tải về
Số? Nối (theo mẫu).
Mỗi chìa khóa mở được ổ khóa nào?
Mỗi chuyến hàng chở vào miền Trung giúp đỡ đồng bào bị lũ lụt có 5 ô tô chở hàng. Hỏi 3 chuyến hàng như vậy có bao nhiêu ô tô chở hàng?
Bài 1
Số?

Phương pháp giải:
- Để tìm tích ta lấy thừa số thứ nhất nhân với thừa số thứ hai.
- Để tìm thương ta lấy số bị chia chia cho số chia.
Lời giải chi tiết:

Bài 2
Nối (theo mẫu).
Mỗi chìa khóa mở được ổ khóa nào?

Phương pháp giải:
Em thực hiện tính nhẩm rồi nối chìa khóa với ổ khóa có kết quả phép tính giống nhau.
Lời giải chi tiết:
Em thực hiện tính:
12 : 2 = 6 2 x 4 = 8 10 : 2 = 5
2 x 5 = 10 20 : 5 = 4 40 : 5 = 8
2 x 3 = 6 20 : 2 = 10 2 x 2 = 4
5 x 1 = 5
Ta nối như sau:

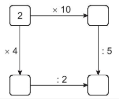
Bài 3
Số?

Phương pháp giải:
Tính nhẩm kết quả các phép tính theo chiều mũi tên rồi điền số thích hợp vào ô trống.
Lời giải chi tiết:

Bài 4
Mỗi chuyến hàng chở vào miền Trung giúp đỡ đồng bào bị lũ lụt có 5 ô tô chở hàng. Hỏi 3 chuyến hàng như vậy có bao nhiêu ô tô chở hàng?
Phương pháp giải:
Để tính 3 chuyến hàng có bao nhiêu ô tô ta lấy số ô tô cần cho mỗi chuyến hàng nhân với 3.
Lời giải chi tiết:
3 chuyến hàng như vậy có số ô tô chở hàng là
5 x 3 = 15 (ô tô)
Đáp số: 15 ô tô
Bài 5
Có 5 thanh tre dài bằng nhau. Rô-bốt đan được một ngôi sao 5 cánh. Hỏi phải dùng bao nhiêu thanh tre như vậy để đan được 4 ngôi sao 5 cánh?
Phương pháp giải:
Số thanh tre để đan được 4 ngôi sao 5 cánh = Số ngôi sao x Số cánh của mỗi ngôi sao.
Lời giải chi tiết:
Số thanh tre để đan được 4 ngôi sao 5 cánh là
4 x 5 = 20 (thanh tre)
Đáp số: 20 thanh tre
Loigiaihay.com
Tải về