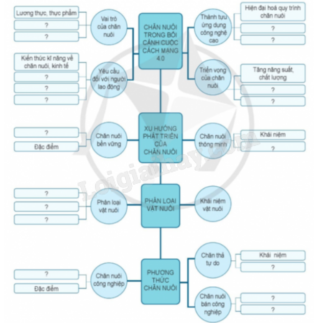
Hãy hoàn thành sơ đồ theo mẫu dưới đây:
Tổng hợp đề thi học kì 1 lớp 11 tất cả các môn - Cánh diều
Toán - Văn - Anh - Lí - Hóa - Sinh
Câu hỏi tr23 CH1
Hãy hoàn thành sơ đồ theo mẫu dưới đây:

Phương pháp giải:
Nghiên cứu lại SGK để hoàn thành sơ đồ.
Lời giải chi tiết:
- Vai trò của chăn nuôi:
+ Lương thực, thực phẩm;
+ Nguyên liệu cho các ngành công nghiệp chế biến;
+ Cung cấp các tế bào, mô, cơ quan, động vật sống cho nghiên cứu khoa học, sản xuất vaccine, thuốc chữa bệnh, …, ghép tạng cho con người.
+ Cung cấp phân bón cho trồng trọt;
+ Cung cấp sức kéo,
+ Tạo việc làm, tăng thu nhập cho người chăn nuôi,
+ Phục vụ cho thăm quan du lịch.
- Thành tựu ứng dụng công nghệ cao:
+ Hiện đại hoá quy trình chăn nuôi;
+ Công tác giống;
+ Bảo vệ môi trường.
- Yêu cầu đối với người lao động:
+ Kiến thức, kĩ năng về chăn nuôi, kinh tế;
+ Có khả năng áp dụng công nghệ tiên tiến, vận hành các thiết bị, máy móc công nghệ cao trong sản xuất;
+ Chăm chỉ, cần cù, chịu khó trong công việc;
+ Yêu quý và có sở thích chăm sóc động vật;
+ Có ý thức bảo vệ môi trường;
+ Có đạo đức nghề nghiệp;
+ Có sức khoẻ tốt.
- Triển vọng của chăn nuôi:
+ Tăng năng suất, chất lượng;
+ Hướng tới chăn nuôi thông minh;
+ Tăng cường ứng dụng công nghệ sinh học;
+ Phát triển công nghệ vi sinh, công nghệ enzyme, công nghệ protein;
+ Hướng tới chăn nuôi theo chuỗi giá trị;
+ Số lượng doanh nghiệp tham gia chăn nuôi ngày càng tăng.
- Chăn nuôi bền vững:
+ Khái niệm
+ Đặc điểm
- Chăn nuôi thông minh:
+ Khái niệm
+ Đặc điểm
- Phân loại vật nuôi:
+ Căn cứ vào nguồn gốc;
+ Căn cứ vào đặc tính sinh vật học;
+ Căn cứ mục đích sử dụng
- Chăn thả tự do:
+ Khái niệm
+ Đặc điểm
- Chăn nuôi công nghiệp:
+ Khái niệm
+ Đặc điểm
- Chăn nuôi bán công nghiệp:
+ Khái niệm
+ Đặc điểm
Câu hỏi tr24 CH1
Hãy chứng minh chăn nuôi có vai trò rất quan trọng đối với đời sống, kinh tế và xã hội của nước ta.
Phương pháp giải:
Nhớ lại kiến thức phần 1 của bài 1 trong SGK để trả lời.
Lời giải chi tiết:
Chăn nuôi có vai trò rất quan trọng đối với đời sống, kinh tế và xã hội của nước ta:
-
Cung cấp thực phẩm cho nhu cầu tiêu dùng trong nước và xuất khẩu.
-
Cung cấp nguyên liệu cho các ngành công nghiệp chế biến thực phẩm, da, giày, may mặc và thời trang, nguyên liệu cho ngành sản xuất đồ thủ công, mĩ nghệ, mĩ phẩm, dược phâm....
-
Cung cấp các tế bào, mô, cơ quan, động vật sống cho nghiên cứu khoa học; sản xuất vaccine, thuốc chữa bệnh....; phép tạng cho người.
-
Cung cấp phân bón cho trồng trọt, thức ăn cho nuôi trồng thuỷ sản, đóng vai trò là một mắt xích quan trọng của sản xuất nông nghiệp bền vững.
-
Cung cấp sức kéo cho canh tác, khai thác lâm sản, vận chuyển hàng hoá,...
-
Tạo việc làm, tăng thu nhập cho người chăn nuôi và các bên liên quan khác.
-
Phục vụ cho tham quan, du lịch, lưu giữ nét văn hoá truyền thông.
Câu hỏi tr24 CH2
Hãy phân tích một số thành tựu nổi bật của công nghệ cao đã được ứng dụng trong chăn nuôi.
Phương pháp giải:
Nhớ lại kiến thức phần 2 của bài 1 trong SGK để trả lời.
Lời giải chi tiết:
Một số thành tựu nổi bật của công nghệ cao đã được ứng dụng trong chăn nuôi:
-
Hiện đại hóa quy trình chăn nuôi: chuồng nuôi hiện đại; công nghệ thông minh; công nghệ ứng dụng trong sản xuất và chế biến thức ăn; công nghệ ứng dụng trong sản xuất chế phẩm sinh học cho chăn nuôi và các sản phẩm bổ sung thức ăn; công nghệ trong chẩn đoán, phòng và điều trị bệnh.
-
Công tác giống: ứng dụng công nghệ gene trong chọn lọc, tạo và nhân giống vật nuôi; ứng dụng công nghệ sinh học trong bảo tồn và phát triển giống.
-
Bảo vệ môi trường: ứng dụng công nghệ vi sinh trong chế biến thức ăn chăn nuôi giúp giảm ô nhiễm môi trường do chất thải của vật nuôi; ứng dụng công nghệ sinh học trong xử lí chất thải chăn nuôi.
Câu hỏi tr24 CH3
Hãy nêu khái niệm và đặc điểm của chăn nuôi bền vững, chăn nuôi thông minh.
Phương pháp giải:
Nhớ lại kiến thức phần 2 và 3 của bài 2 trong SGK để trả lời.
Lời giải chi tiết:
- Chăn nuôi bền vững là mô hình chăn nuôi đảm bảo phát triển bền vững về nhiều mặt: kinh tế, xã hội, môi trường và có khả năng tái tạo năng lượng.
- Đặc điểm của chăn nuôi bền vững:
-
Phát triển kinh tế
-
Nâng cao đời sống cho người dân
-
Bảo vệ môi trường, khai thác hợp lí và giữ gìn tài nguyên thiên nhiên
-
Đối xử nhân đạo với vật nuôi
- Chăn nuôi thông minh là mô hình chăn nuôi ứng dụng công nghệ cao trong các khâu của quá trình chăn nuôi từ sản xuất đến tiêu thụ sản phẩm để nâng cao năng suất, chất lượng sản phẩm và tăng hiệu quả chăn nuôi.
- Đặc điểm của chăn nuôi thông minh:
-
Chuồng nuôi thông minh
-
Trang thiết bị hiện đại, tự động hóa
-
Ứng dụng công nghệ thông tin, kĩ thuật số trong quản lí vật nuôi
-
Đảm bảo an toàn sinh học
-
Minh bạch chuỗi cung ứng
-
Năng suất chăn nuôi cao
Câu hỏi tr24 CH4
Vật nuôi là gì? Khi nào một nhóm động vật được gọi là vật nuôi?
Phương pháp giải:
Nhớ lại kiến thức phần 1 của bài 3 trong SGK để trả lời.
Lời giải chi tiết:
- Vật nuôi là những động vật có nguồn gốc từ thú hoang dã, đã được thuần hoá nhờ sức lao động và trí thông minh, sáng tạo của con người. Vật nuôi bao gồm các loại gia súc, gia cầm và động vật khác.
Nhóm động vật được gọi là vật nuôi khi chúng có các điều kiện sau đây:
-
Có giá trị kinh tế nhất định, được con người nuôi dưỡng với mục đích rõ ràng
-
Trong phạm vi kiểm soát của con người.
-
Tập tính và hình thái có sự thay đổi so với khi còn là con vật hoang dã.
Câu hỏi tr24 CH5
Hãy trình bày các căn cứ phân loại vật nuôi và cho ví dụ minh họa.
Phương pháp giải:
Nhớ lại kiến thức phần 2 của bài 3 trong SGK để trả lời.
Lời giải chi tiết:
Những căn cứ để phân loại vật nuôi:
-
Căn cứ vào nguồn gốc: vật nuôi địa phương và vật nuôi ngoại nhập
-
Căn cứ vào đặc tính sinh vật học: dựa vào hình thái ngoại hình, đặc điểm sinh sản, đặc điểm cấu tạo của dạ dày, …
-
Căn cứ mục đích sử dụng: vật nuôi kiêm dụng, vật nuôi chuyên dụng.
Câu hỏi tr24 CH6
Hãy phân loại các vật nuôi có trong Bảng 1 theo các căn cứ phân loại khác nhau.

Phương pháp giải:
Nhớ lại kiến thức phần 2 của bài 3 trong SGK để trả lời.
Lời giải chi tiết:
|
Tên vật nuôi |
Phân loại theo nguồn gốc |
Phân loại theo mục đích sử dụng |
Phân loại theo đặc tính sinh vật học |
||
|
Địa phương |
Ngoại nhập |
Chuyên dụng |
Kiêm dụng |
||
|
Lợn Móng Cái |
x |
|
x |
Loài lợn |
|
|
Lợn Landrance |
|
x |
x |
|
|
|
Lợn Duroc |
|
x |
x |
|
|
|
Gà Đông Tảo |
x |
|
x |
Loài gà |
|
|
Gà Tre |
x |
|
x |
||
|
Gà Ross |
|
x |
x |
|
|
|
Vịt Cổ Lũng |
x |
|
x |
Loài vịt |
|
|
Trâu nội |
x |
|
x |
Loài bò |
|
|
Bò vàng |
x |
x |
|||
|
Bò BBB |
|
x |
x |
|
|
|
Dê cỏ |
x |
|
x |
Loài dê |
|
|
Dê Alpine |
|
x |
x |
|
|
Câu hỏi tr24 CH7
Nếu nuôi gà thịt thì em sẽ chọn phương thức chăn nuôi nào? Vì sao?
Phương pháp giải:
Nhớ lại kiến thức bài 4 trong SGK để trả lời.
Lời giải chi tiết:
Nếu nuôi gà để thịt thì em sẽ nuôi theo phương thức chăn nuôi tự do. Chăn nuôi thả vườn giúp gà được sống tự nhiên và ăn thức ăn tự nhiên, giúp sản phẩm thịt gà đạt chuẩn hữu cơ.