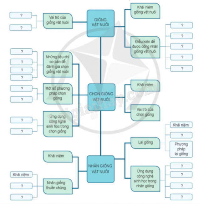
Hãy hoàn thành sơ đồ theo mẫu dưới đây:
Tổng hợp đề thi học kì 1 lớp 11 tất cả các môn - Cánh diều
Toán - Văn - Anh - Lí - Hóa - Sinh
Câu hỏi tr43 CH1
Hãy hoàn thành sơ đồ theo mẫu dưới đây:

Phương pháp giải:
Nhớ lại kiến thức đã học để hoàn thiện sơ đồ.
Lời giải chi tiết:
- Vai trò của giống vật nuôi:
+ Quyết định đến năng suất chăn nuôi;
+ Quyết định đến chất lượng sản phẩm chăn nuôi.
- Điều kiện để được công nhận giống vật nuôi:
+ Có chung nguồn gốc;
+ Có đặc điểm về ngoại hình và năng suất giống nhau và phân biệt với các giống khác;
+ Có một số lượng cá thể nhất định;
+ Có tính di truyền ổn định;
+ Được Hội đồng giống Quốc gia công nhận.
- Những tiêu chí cơ bản để đánh giá chọn giống vật nuôi:
+ Ngoại hình;
+ Thể chất;
+ Khả năng sinh trưởng và phát dục;
+ Năng suất và chất lượng sản phẩm.
- Một số phương pháp chọn giống:
+ Chọn lọc hang loạt;
+ Chọn lọc cá thể.
- Ứng dụng công nghệ sinh học trong chọn giống:
+ Chọn lọc dựa vào chỉ thị phân tử;
+ Chọn lọc bằng bộ gene.
- Nhân giống thuần chủng:
+ Khái niệm
+ Mục đích
+ Ví dụ
- Lai giống:
+ Khái niệm
+ Mục đích
+ Phương pháp
- Ứng dụng công nghệ sinh học trong nhân giống:
+ Thụ tinh nhân tạo;
+ Thụ tinh trong ống nghiệm;
+ Cấy truyền phôi;
+ Nhân bản vô tính.
Câu hỏi tr44 CH1
Giống vật nuôi là gì? Hãy trình bày vai trò của giống vật nuôi và cho ví dụ minh họa.
Phương pháp giải:
Nhớ lại kiến thức nội dung phần 1 bài 5 trong SGK để trả lời.
Lời giải chi tiết:
- Giống vật nuôi là quần thể vật nuôi cùng loài, cùng nguồn gốc, có ngoại hình và cấu trúc di truyền tương tự nhau, được hình thành, củng cố, phát triển do tác động của con người; phải có số lượng bảo đảm để nhân giống và di truyền được những đặc điểm của giống cho thế hệ sau.
- Vai trò:
-
Giống vật nuôi quyết định đến năng suất chăn nuôi.
-
Giống vật nuôi quyết định chất lượng sản phẩm chăn nuôi.
- Ví dụ: Giống bò sữa Hà Lan có màu lông lang trắng đen, cho sản lượng sữa cao.
Giống lợn Lan đơ rat có thân hình dài, tai to rủ xuống trước mặt, có tỉ lệ thịt nạc cao.
Câu hỏi tr44 CH2
Thế nào là chọn giống vật nuôi? Hãy nêu vai trò của chọn giống.
Phương pháp giải:
Nhớ lại kiến thức nội dung phần 1 bài 6 trong SGK để trả lời.
Lời giải chi tiết:
- Chọn giống vật nuôi là xác định và chọn những con vật nuôi có tiềm năng di truyền vượt trội về một hay nhiều tính trạng mong muốn để làm giống.
- Vai trò của chọn giống vật nuôi là chọn ra những con vật ưu tú từ đó cải thiện được năng suất và chất lượng sản phẩm ở đời sau.
Câu hỏi tr44 CH3
Khi chọn giống vật nuôi, người ta không dựa vào chỉ tiêu nào sau đây?
A. Ngoại hình, thể chất
B. Khả năng sinh trưởng và phát dục
C. Năng suất, chất lượng sản phẩm
D. Giá thị trường
Phương pháp giải:
Nhớ lại kiến thức nội dung phần 2 bài 6 trong SGK để trả lời.
Lời giải chi tiết:
Đáp án: D
Câu hỏi tr44 CH4
Hãy phân biệt các phương pháp chọn giống vật nuôi.
Phương pháp giải:
Nhớ lại kiến thức nội dung phần 3 bài 6 trong SGK để trả lời.
Lời giải chi tiết:
|
Nội dung so sánh |
Phương pháp chọn lọc |
||
|
Hàng loạt |
Cá thể |
||
|
Đối tượng chọn lọc |
Toàn bộ nhóm đối tượng |
Từng cá thể trong một nhóm đối tượng |
|
|
Điều kiện chọn lọc |
|
|
|
|
Cách thức tiến hành |
Chọn lọc tổ tiên |
|
Xem xét các đời tổ tiên của vật nuôi có tốt hay không và từ đó dự đoán được phẩm chất sẽ có ở đời sau. |
|
Chọn lọc cá thể |
Để phát huy tốt tiềm năng di truyền của vật nuôi thì chúng sẽ được nuôi trong điều kiện tiêu chuẩn về nuôi dưỡng, chăm sóc. |
||
|
Kiểm tra đời con |
Kiểm tra đời con nhằm xác định khả năng di truyền những tính trạng tốt của bản thân con vật cho dời sau. Căn cứ vào phẩm chất của đời con để quyết định có tiếp tục sử dụng bố hoặc mẹ chúng làm giống hay không. |
||
|
Hiệu quả chọn lọc |
Độ chính xác không cao |
Độ chính xác cao |
|
|
Thời gian chọn lọc |
Thời gian ngắn |
Cần nhiều thời gian |
|
Câu hỏi tr44 CH5
Hãy trình bày một số ứng dụng công nghệ sinh học trong chọn giống vật nuôi.
Phương pháp giải:
Nhớ lại kiến thức nội dung phần 3 bài 6 trong SGK để trả lời.
Lời giải chi tiết:
Lời giải:
-
Chọn lọc có hỗ trợ của chỉ thị phân tử là phương pháp chọn lọc các cá thể dựa trên các gene (hay đoạn DNA) quy định hoặc có liên quan đến một tính trạng mong muốn nào đó.
-
Chọn lọc bằng bộ gene là chọn lọc dựa trên ảnh hưởng của tất cả các gene có liên quan đến một tính trạng nào đó
Câu hỏi tr44 CH6
Thế nào là nhân giống vật nuôi? Nêu ý nghĩa của nhân giống vật nuôi.
Phương pháp giải:
Nhớ lại kiến thức nội dung phần bài 7 trong SGK để trả lời.
Lời giải chi tiết:
- Nhân giống vật nuôi là cho giao phối con đực và con cái với nhau nhằm tạo ra đời sau có năng suất và chất lượng tốt.
- Ý nghĩa: Giúp nhân đàn, tăng số lượng vật nuôi. Ngoài ra, việc nhân giống còn giúp ngành chăn nuôi phát triển mạnh mẽ, tăng năng suất sản xuất, đáp ứng được nhu cầu của người tiêu dùng.
Câu hỏi tr44 CH7
Hãy phân biệt các phương pháp nhân giống vật nuôi.
Phương pháp giải:
Nhớ lại kiến thức nội dung phần 1, 2 bài 7 trong SGK để trả lời.
Lời giải chi tiết:
|
|
Nhân giống thuần chủng |
Lai giống |
|
Khái niệm |
Nhân giống thuần chủng là phương pháp dùng những cá thể đực và cá thể cái của cùng một giống cho giao phối với nhau để tạo ra thế hệ con chỉ mang những đặc điểm của một giống ban đầu duy nhất. |
Lai giống là cho giao phối con đực với con cái khác giống nhằm tạo ra con lai mang những đặc điểm di truyền mới tốt hơn bố mẹ |
|
Mục đích |
|
Tạo được ưu thế lai từ đó làm tăng sức sống, khả năng sản xuất ở đời con, nhằm tăng hiệu quả chăn nuôi |
Câu hỏi tr44 CH8
Hãy trình bày những đặc điểm cơ bản của phương pháp lai giống.
Phương pháp giải:
Nhớ lại kiến thức nội dung phần 2 bài 7 trong SGK để trả lời.
Lời giải chi tiết:
- Lai giống là cho giao phối con đực với con cái khác giống nhằm tạo ra con lai mang những đặc điểm di truyền mới tốt hơn bố mẹ
- Mục đích của lai giống: tạo được ưu thế lai từ đó làm tăng sức sống, khả năng sản xuất ở đời con, nhằm tăng hiệu quả chăn nuôi
- Một số phương pháp lai giống:
-
Lai kinh tế
-
Lai cải tiến
-
Lai cải tạo
-
Lai xa
Câu hỏi tr44 CH9
Phương pháp nào dưới dãy không phải là ứng dụng công nghệ sinh học trong nhân giống vật nuôi?
A. Lai kinh tế
B. Thụ tinh nhân tạo
C. Thụ tinh trong ống nghiệm
D. Cấy truyền phôi
Phương pháp giải:
Nhớ lại kiến thức nội dung phần 3 bài 7 trong SGK để trả lời.
Lời giải chi tiết:
Đáp án A.
Câu hỏi tr44 CH10
Hãy tìm hiểu những giống vật nuôi đang được nuôi ở địa phương em. Với mỗi giống vật nuôi, hãy quan sát và hỏi người thân hoặc những người chăn nuôi xung quanh để trả lời những nội dung sau:
A. Hãy nêu nguồn gốc của giống vật nuôi.
B. Giống vật nuôi đỏ được sử dụng với mục đích gì?
C. Hãy nêu một số đặc điểm ngoại hình phù hợp với hướng sản xuất của vật nuôi.
D. Hoạt động chọn lọc và nhân giống vật nuôi có diễn ra hay không? Hãy mô tả hoạt động đó
E. Hãy nhận xét và nếu đề xuất của em cho hoạt động chăn nuôi.
Phương pháp giải:
Liên hệ thực tế, hỏi mọi người xung quanh để trả lời.
Lời giải chi tiết:
Lợn Lan đơ rat:
A. Lợn Lanđơrat (Đan Mạch) có nguồn gốc từ lợn Youtland và lợn Yorkshire nguồn gốc từ Anh.
B. Giống gà Ri được sử dụng để sản xuất thịt.
C. Đặc điểm ngoại hình của Lợn Lanđơrat phù hợp với hướng sản xuất là màu lông, da trắng tuyền. Mình dài, tai to cúp về phía trước. Bụng thon, có 12 – 14 vú. Lợn đực trưởng thành nặng 300 – 320kg, con cái nặng 220 – 250kg. Lợn nuôi thịt 6 tháng tuổi đạt 100kg, tỉ lệ nạc đạt 56%.
D. Hoạt động chọn lọc và nhân giống vật nuôi Lợn Lanđơrat diễn ra thông qua việc chọn lựa những con lợn có các đặc tính tốt nhất để lai tạo, như độ năng suất cao, tốc độ tăng trưởng nhanh, khả năng chịu đựng bệnh tốt và khả năng thích nghi với môi trường chăn nuôi. Những con lợn được chọn làm cha mẹ lai được ghép lại để tạo ra những giống Lợn Lanđơrat lai mới với đặc tính tốt hơn.
E. Lợn Lanđơrat là một giống lợn có tiềm năng lớn cho hoạt động chăn nuôi, vì nó có tốc độ tăng trưởng nhanh và khả năng chịu đựng bệnh tốt. Tuy nhiên, việc chọn lọc và nhân giống vật nuôi cần được thực hiện đúng cách để đảm bảo sức khỏe và chất lượng của giống Lợn Lanđơrat, đồng thời cần có quy trình chăn nuôi và quản lý chặt chẽ để đạt được hiệu quả kinh tế tốt nhất.