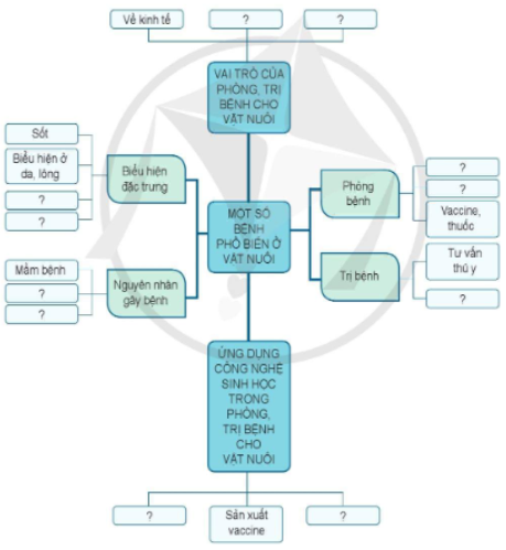
Hãy hoàn thành sơ đồ theo mẫu dưới đây.
Tổng hợp đề thi học kì 1 lớp 11 tất cả các môn - Cánh diều
Toán - Văn - Anh - Lí - Hóa - Sinh
Câu hỏi tr89 MĐ
Hãy hoàn thành sơ đồ theo mẫu dưới đây.

Phương pháp giải:
Nghiên cứu lại nội dung các bài đã học ở chủ đề 4 để hoàn thành sơ đồ.
Lời giải chi tiết:
- Vai trò của phòng, trị bệnh cho vật nuôi:
+ Về kinh tế;
+ Đối với sức khoẻ cộng đồng;
+ Về bảo vệ môi trường.
- Một số bệnh phổ biến ở vật nuôi:
+ Biểu hiện đặc trưng:
-
Sốt;
-
Biểu hiện ở da, lông;
-
Cơ quan nội tạng;
-
Đường tiêu hoá.
+ Nguyên nhân gây bệnh:
-
Mầm bệnh;
-
Thời gian tồn tại của mầm bệnh;
-
Con đường lây truyền mầm bệnh
+ Phòng bệnh:
-
Đảm bảo vệ sinh chuồng trại
-
Chế độ ăn đầy đủ dinh dưỡng
-
Vaccine, thuốc
+ Trị bệnh:
-
Tư vấn thú y
-
Dùng thuốc
- Ứng dụng công nghệ sinh học trong phòng, trị bệnh cho vật nuôi:
+ Chẩn đoán bệnh
+ Sản xuất vaccine
+ Sản xuất kháng sinh
Câu hỏi tr89 CH1
Hãy chọn đặc điểm thích hợp để mô tả các bệnh phổ biến ở lợn trong bảng 1.

Phương pháp giải:
Nghiên cứu lại nội dung bài 13 để hoàn thành bảng.
Lời giải chi tiết:
|
TT |
Đặc điểm bệnh |
Bệnh dịch tả lợn cổ điển |
Bệnh đóng dấu lợn |
Bệnh giun đũa lợn |
Bệnh phân trắng lợn con |
|
1 |
Sốt cao |
x |
x |
|
|
|
2 |
Bỏ ăn, giảm ăn |
x |
x |
|
x |
|
3 |
Mệt mỏi, ủ rũ |
|
|
|
|
|
4 |
Xuất huyết ngoài da như đinh ghim |
x |
x |
|
|
|
5 |
Trên da có dấu |
|
x |
|
|
|
6 |
Tiêu chảy |
|
|
|
|
|
7 |
Còi cọc, chậm lớn |
x |
|
x |
|
|
8 |
Sưng khớp |
|
x |
|
|
|
9 |
Mầm bệnh là virus |
x |
|
|
|
|
10 |
Có thể lây sang người |
|
x |
|
|
|
11 |
Có thể điều trị được |
|
x |
x |
x |
Câu hỏi tr90 CH2
Khi phát hiện vật nuôi có biểu hiện bất thường về sức khỏe, việc đầu tiên cần làm là gì?
A. Giết mổ hoặc bán
B. Mua thuốc về điều trị
C. Báo cho bác sĩ thú y
D. Vệ sinh, khử trùng chuồng trại
Phương pháp giải:
Nghiên cứu lại nội dung để lựa chọn câu trả lời đúng.
Lời giải chi tiết:
Đáp án: C. Báo cho bác sĩ thú y.
Câu hỏi tr90 CH3
Những biện pháp phòng bệnh nào có thể áp dụng chung cho tất cả các bệnh phổ biến ở vật nuôi? Vì sao?
Phương pháp giải:
Nghiên cứu lại nội dung để lựa chọn câu trả lời đúng.
Lời giải chi tiết:
Những biện pháp phòng bệnh có thể áp dụng chung cho tất cả các bệnh phổ biến ở vật nuôi:
-
Đảm bảo vệ sinh ở khu vực vật nuôi sinh sống, giữ chỗ ở sạch sẽ, khô ráo.
-
Chăm sóc tốt, đảm bảo dinh dưỡng đầy đủ cho vật nuôi: Cung cấp một chế độ dinh dưỡng đầy đủ và cân bằng cho vật nuôi là cách tốt nhất để đảm bảo hệ miễn dịch của chúng luôn hoạt động tốt và chống lại bệnh tật.
-
Tiêm phòng và sử dụng thuốc phòng bệnh: Tiêm phòng và sử dụng thuốc phòng bệnh đều là cách hiệu quả để phòng ngừa bệnh tật cho vật nuôi. Hãy tham khảo ý kiến của bác sĩ thú y để biết thêm thông tin về việc tiêm phòng và sử dụng thuốc phòng bệnh.
-
Nhốt riêng vật nuôi ốm để theo dõi và điều trị để tránh lây lan.
Câu hỏi tr90 CH4
Hãy đề xuất biện pháp chung để đảm bảo an toàn cho con người khi chăn nuôi gia súc, gia cầm.
Phương pháp giải:
Liên hệ thực tế để trả lời.
Lời giải chi tiết:
Các biện pháp chung để đảm bảo an toàn cho con người khi chăn nuôi gia súc, gia cầm:
-
Vệ sinh chuồng trại và trang thiết bị: Vệ sinh định kỳ chăn nuôi, thường xuyên vệ sinh đồ dùng, sát trùng trang thiết bị và nơi ở động vật để giảm bớt sự lây lan của bệnh tật.
-
Giám sát sức khỏe động vật: Thực hiện kiểm tra sức khỏe thường xuyên cho động vật nuôi để phát hiện sớm bệnh tật, điều trị kịp thời và tránh lây lan sang con người.
-
Giám sát quy trình sản xuất: Giám sát quy trình sản xuất của các sản phẩm từ động vật nuôi như thịt, trứng, sữa, để đảm bảo quy trình sản xuất đúng quy định, an toàn cho sức khỏe con người.
-
Sử dụng các thiết bị bảo hộ: Đảm bảo nhân viên thực hiện chăn nuôi sử dụng đầy đủ các thiết bị bảo hộ như khẩu trang, găng tay, kính bảo hộ khi thực hiện công việc để giảm thiểu rủi ro lây nhiễm.
Câu hỏi tr90 CH5
Hãy đề xuất biện pháp chung để bảo vệ môi trường khi chăn nuôi gia súc, gia cầm.
Phương pháp giải:
Liên hệ thực tế để trả lời.
Lời giải chi tiết:
-
Vệ sinh chuồng trại định kì
-
Không đưa vật nuôi ốm, chết và chất thải ra môi trường khi