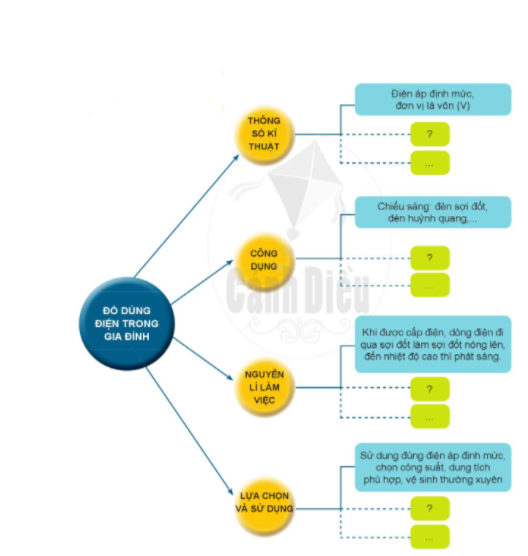
Em hãy hoàn thành sơ đồ theo mẫu dưới đây?
Tổng hợp đề thi học kì 1 lớp 6 tất cả các môn - Cánh diều
Toán - Văn - Anh - Khoa học tự nhiên...
Đề bài
Em hãy hoàn thành sơ đồ theo mẫu dưới đây?

Lời giải chi tiết

Loigiaihay.com