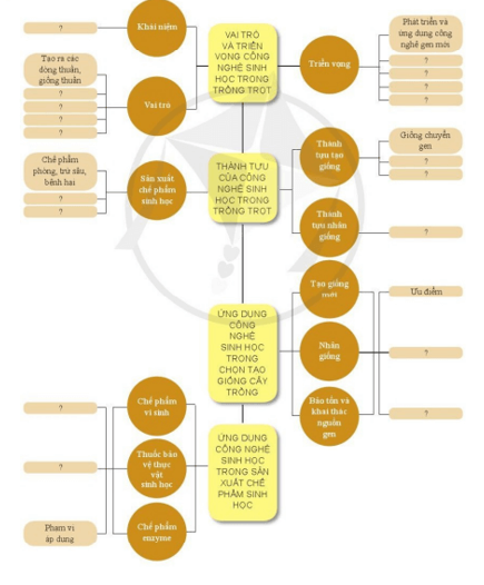
Em hãy hoàn thành sơ đồ theo mẫu dưới đây.
Tổng hợp đề thi học kì 1 lớp 10 tất cả các môn - Cánh diều
Toán - Văn - Anh - Lí - Hóa - Sinh - Sử - Địa...
Câu hỏi
Trả lời câu hỏi trang 24 Chuyên đề Công nghệ 10 Cánh diều
Em hãy hoàn thành sơ đồ theo mẫu dưới đây.

Lời giải chi tiết:
1. Khái niệm:
Công nghệ sinh học là lĩnh vực đa ngành và liên ngành, gắn kết với nhiều lĩnh vực trong sản xuất và cuộc sống như: chọn tạo giống cây trồng vật nuôi mang các đặc tính mới (trồng trọt, chăn nuôi, nuôi trồng thủy hải sản); chế biến và bảo quản thực phẩm; sản xuất các chế phẩm sinh học sử dụng trong nông nghiệp, thuốc bảo vệ thực vật; ứng dụng trong y học và dược phẩm, chẩn đoán bệnh; xử lý ô nhiễm môi trường, rác thải…
2. Vai trò
Tạo ra các dòng thuần chủng
- Tạp giống đột biến
- Tạo giống cây trồng đa bội
- Tạo giống cây trồng chuyển gen
3. Sản xuất chế phẩm sinh học
Chế phẩm phòng trừ sâu bệnh hại
- Thuốc bảo vệ thực vật sinh học
- Sản xuất chế phẩm enzyme
4. Chế phẩm vi sinh
Nhược điểm: Đòi hỏi kĩ thuật cao, cơ sở vật chất và thiết bị đặc biệt, chi phí đầu tư lớn
Ưu điểm: Tạo ra được các ngân hàng gen in vitro đa dạng và phong phú, nhân nhanh nguồn gen, đánh giá được đa dạng di truyền nguồn gen bằng chỉ thị phân tử với độ chính xác cao, lập bản đồ gen, phân lập được nhanh chóng và chính xác các gen mang tính trạng mong muốn
5. Triển vọng
Phát triển và ứng dụng công nghệ gen mới
6. Thành tựu tạo giống
Giống chuyển gen
- Tạo ra những giống cây trồng đột biến
- Tạo ra những giống cây trồng lai khác loài
7. Thành tựu nhân giống
Giúp nhân nhanh giống cây trồng ở quy mô công nghiệp kể cả trên đói tượng khó nhân giống bằng phương pháp thông thường, tạo ra giống cây trồng sạch bệnh, đồng đều.
8. Ứng dụng công nghệ sinh học trong chọn tạo giống cây trồng
- Ưu điểm
- Nhược điểm
- Phạm vi áp dụng
Câu 1
Trả lời câu hỏi 1 trang 25 Chuyên đề Công nghệ 10 Cánh diều
Hãy chỉ rõ các lĩnh vực công nghệ sinh học được áp dụng để tạo ra một số sản phẩm theo mẫu Bảng 1.
Bảng 1. Lĩnh vực công nghệ sinh học được áp dụng để tạo ra một số sản phẩm
|
Sản phẩm |
Lĩnh vực công nghệ sinh học |
Ví dụ |
|
Giống chuyển gen |
Công nghệ gen |
Cà chua được chuyển gen làm quả chậm chin |
|
Giống đột biến |
? |
? |
|
Giống lai khác loài |
? |
? |
|
Giống cây trồng sạch bệnh |
? |
? |
|
Chế phẩm bảo vệ thực vật sinh học |
? |
? |
|
Chế phẩm phân bón vi sinh |
? |
? |
|
Chế phẩm enzyme cải tạo đất và xử lí phụ phẩm trồng trọt |
? |
? |
|
Nhiên liệu sinh học |
? |
? |
Lời giải chi tiết:
Giống đột biến_Tạo giống bằng phương phá đột biến_VD: Tạo được nhiều chủng VSV, nhiều giống lúa, đậu tương… có nhiều đặc tính quý.
Giống lai loài khác_Phương pháp lai tế bào xooma
Giống cây trồng sạch bệnh_Công nghệ sinh học
Chế phẩm bảo vệ thực vật sinh học_Công nghệ sinh học
Chế phẩm phân bón vi sinh_Công nghệ sinh học
Chế phẩm enzyme cải tạo đất và xử lí phụ phẩm trồng trọt_Công nghệ sinh học
Nhiên liệu sinh học_Công nghệ sinh học
Câu 2
Trả lời câu hỏi 2 trang 25 Chuyên đề Công nghệ 10 Cánh diều
Hãy so sánh ưu, nhược điểm cảu các hướng ứng dụng công nghệ sinh học trong chọn tạ giống cây trồng.
Lời giải chi tiết:
*Tạo dòng thuần
Ưu điểm: rut ngắn thời gian tạo dòng thuần, tỉ lệ cây thuần chủng được tạo ra coa hơn so với phương pháp thông thường
Nhược điểm: Cây đơn bội tạo ra yếu, khó duy trì
*Tạo giống đột biến:
Ưu điểm: Tạo ra các giống cây trồng mang những đặc tính mong muốn, tạo ra nguồn biến dị phong phí mà bằng các phương pháp lai tạo khó thực hiện, có khả năng tạo ra giống mới nhanh
Nhược điểm: Tỉ lệ biến dị có lợi thấp(1:10.000 các biến dị) khó định hướng được các biến dị mong muốn, phần lớn háo chất xử lí đột biến có ảnh hưởng tới sức khỏe con người
*Tạo giống cây trồng đa bội
Ưu điểm: Cos thể tạo ra cây trồng có năng suất cao, sức sống cao, tính thích ứng rộng, có khả nag chống chịu cao với điều kiện bất lợi
Nhược điểm: Tỉ lệ cây bất dục cao, đặc biệt ở thể đa bôi lẻ nên hạn chế trong nhân giống hữu tính
Câu 3
Trả lời câu hỏi 3 trang 25 Chuyên đề Công nghệ 10 Cánh diều
Hãy so sánh chế phẩm vi sinh và chế phẩm enzyme phục vụ trồng trọt theo mẫu Bảng 2.
Bảng 2. So so sánh chế phẩm vi sinh và chế phẩm enzyme
|
Loại chế phẩm |
Ưu điểm |
Nhược điểm |
Phạm vi áp dụng |
|
Chế phẩm vi sinh |
? |
? |
? |
|
Chế phẩm enzyme |
? |
? |
? |
Lời giải chi tiết:
Chế phẩm sinh học
Ưu điểm: Tăng độ phì nhiêu của đất, không làm đất bị chua hóa hay phèn hóa như sử dụng phân bón hóa học, tăng khả năng hấp thụ dinh dưỡng của cây trồng, rút ngắn thời gian ủ phân, sử dụng đơn giản, an toàn cho con người, thân thiện với môi trường
Nhược điểm: Cần bón bổ sung phân bón hữu cơ làm nguồn thức ăn cho vi sinh vật dễ bị chết trong quá trình sử dụng và bảo quản nên đòi hỏi thời hạn sử dụng và bảo quản nên đòi hỏi thời hạn sử dụng nhất định và điều kiện bảo quản nghiêm ngặt
Phạm vi: Áp dụng để cải tạo đất, bón lót trước khi trồng đối vối cây hàng năm, bón ngay sau khi thu hoạch đối với cây lâu năm, ủ phụ phẩm hữu cơ làm phân bón
Chế phẩm enzyme
Ưu điểm: Sử dụng chế phẩm enzyme có hiệu quả cao vì hiệu suất xúc tác của emzyme rất lớn, an toàn cho cơ thể sống và môi trường
Nhược điểm: Phải có trang thiết bị công ngh, đầu tư lớn, bảo quản trong điều kiện nghiêm ngặt để đảm bảo chất lượng chế phẩm, giá thành cao
Phạm vi: Cải tạo đất và ủ phụ phẩm hữu cơ làm phân bón
Câu 4
Trả lời câu hỏi 4 trang 25 Chuyên đề Công nghệ 10 Cánh diều
Trong canh tác hữu cơ, chỉ được phép sử dụng những loại phan bón và thuốc bảo vệ thực vật nào sau đây:
A. Phân vi sinh, phân hữu cơ ủ bằng chế phẩm enzyme, phân đạm, phân NPK
B. Thuốc bảo vệ thực vật Bt, thuốc bảo vệ thực vật Trichoderma
C. Thuốc bảo vệ thực vật Ridomil Gold
Lời giải chi tiết:
Đáp án A: Phân vi sinh, phân hữu cơ ủ bằng chế phẩm enzyme, phân đạm, phân NPK
Câu 5
Trả lời câu hỏi 5 trang 25 Chuyên đề Công nghệ 10 Cánh diều
Theo em, lĩnh vực công nghệ sinh học nào nên được áp dụng rộng rãi trong tương lai? Vì sao?
Lời giải chi tiết:
Theo em nghành công nghệ sinh học trong phát triển nông nghiệp vì nước ta là nước nông nghiệp, do đó chúng ta sẽ phát triển nông nghiệp hơn nữa để kế thừa truyền thống đất nước ta.